桃花萌新攻略\(//∇//)\(萌新看这里)
2020/02/09910 浏览攻略
出生以后首先得去扬州客栈找东方使者领新手礼包,emmm,短弓和羽箭可以装备来刷衙门。最好先拿元宝票买会员卡,就不用在乎食物的问题,还可以在东方使者那里挂历练,十二小时。武庙每周有两百元宝票。\(//∇//)\
最开始先去刷衙门和挂铁匠铺涨江湖阅历,挂书院可以加潜能~
威望可以杀扬州南门的史松拿黑龙鞭交给往北走再往东走的丽春阁里的茅十八。如果史松和茅十八都不在的话应该就是被人杀了,等刷新就好了(●°u°●) 」
emmm…拜黄药师的话前期经验不够他会随机让你去他的弟子那里,分别是冯默风,陆乘风和曲灵风。经验满20万可以拜师黄药师。但是加入桃花岛必须要28后天悟性,悟性不够可以读书和嗑药。
然后emmm…学习玉箫剑法必须要结婚(小声bb:绝大多数桃花人都有两个号的,原因你应该懂),学习弹指神功必须要去黄河边上的沙漠里的洞里杀死梅超风并获得九阴真经下册交给黄药师。
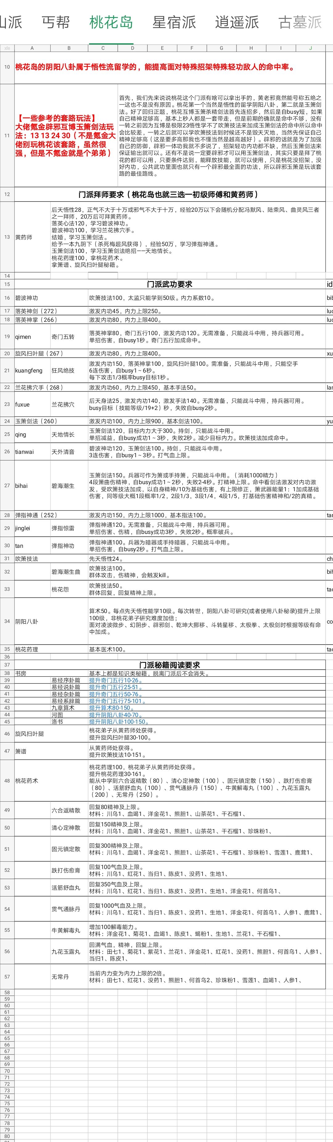
emmm图片是门派武功的要求,所以更多攻略都在群里有哒\(//∇//)\群里的大佬也是很和蔼的。
需要帮助在公频喊话就好了。
emmm我是一区的萌新(真萌新),所以这也只是一个辣鸡的萌新指引,当初我也是这么抠群攻略走出来的~


